Showing:

Diagrams
Instances
Model
Properties
Source
Used by
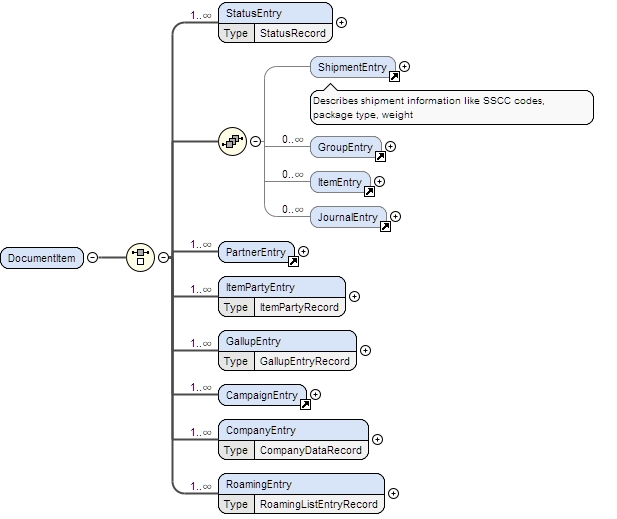
Element DocumentItem
Namespace No namespace
Diagram
Diagrame-document-3_1_13_xsd_Element_DocumentItem.tmp#DocumentItem_StatusEntrye-document-3_1_13_xsd_Element_ShipmentEntry.tmp#ShipmentEntrye-document-3_1_13_xsd_Element_GroupEntry.tmp#GroupEntrye-document-3_1_13_xsd_Element_ItemEntry.tmp#ItemEntrye-document-3_1_13_xsd_Element_JournalEntry.tmp#JournalEntrye-document-3_1_13_xsd_Element_PartnerEntry.tmp#PartnerEntrye-document-3_1_13_xsd_Element_DocumentItem.tmp#DocumentItem_ItemPartyEntrye-document-3_1_13_xsd_Element_DocumentItem.tmp#DocumentItem_GallupEntrye-document-3_1_13_xsd_Element_CampaignEntry.tmp#CampaignEntrye-document-3_1_13_xsd_Element_DocumentItem.tmp#DocumentItem_CompanyEntrye-document-3_1_13_xsd_Element_DocumentItem.tmp#DocumentItem_RoamingEntry
Properties
content complex
Used by
Element Document
Model
Children CampaignEntry, CompanyEntry, GallupEntry, GroupEntry, ItemEntry, ItemPartyEntry, JournalEntry, PartnerEntry, RoamingEntry, ShipmentEntry, StatusEntry
Instance
<DocumentItem>
  <StatusEntry>{1,unbounded}</StatusEntry>
  <ShipmentEntry>{0,1}</ShipmentEntry>
  <GroupEntry>{0,unbounded}</GroupEntry>
  <ItemEntry>{0,unbounded}</ItemEntry>
  <JournalEntry>{0,unbounded}</JournalEntry>
  <PartnerEntry>{1,unbounded}</PartnerEntry>
  <ItemPartyEntry>{1,unbounded}</ItemPartyEntry>
  <GallupEntry>{1,unbounded}</GallupEntry>
  <CampaignEntry>{1,unbounded}</CampaignEntry>
  <CompanyEntry>{1,unbounded}</CompanyEntry>
  <RoamingEntry>{1,unbounded}</RoamingEntry>
</DocumentItem>
Source
<xs:element name="DocumentItem">
  <xs:complexType>
    <xs:choice>
      <xs:element maxOccurs="unbounded" name="StatusEntry" type="StatusRecord"/>
      <xs:sequence>
        <xs:element minOccurs="0" ref="ShipmentEntry"/>
        <!-- 3.1.13: ADDED element-->
        <xs:element minOccurs="0" maxOccurs="unbounded" ref="GroupEntry"/>
        <xs:element minOccurs="0" maxOccurs="unbounded" ref="ItemEntry"/>
        <xs:element minOccurs="0" maxOccurs="unbounded" ref="JournalEntry"/>
      </xs:sequence>
      <xs:element maxOccurs="unbounded" ref="PartnerEntry"/>
      <xs:element maxOccurs="unbounded" name="ItemPartyEntry" type="ItemPartyRecord"/>
      <xs:element maxOccurs="unbounded" name="GallupEntry" type="GallupEntryRecord"/>
      <xs:element maxOccurs="unbounded" ref="CampaignEntry"/>
      <xs:element maxOccurs="unbounded" name="CompanyEntry" type="CompanyDataRecord"/>
      <xs:element maxOccurs="unbounded" name="RoamingEntry" type="RoamingListEntryRecord"/>
    </xs:choice>
  </xs:complexType>
</xs:element>
Element DocumentItem / StatusEntry
Namespace No namespace
Diagram
Diagrame-document-3_1_13_xsd_Complex_Type_StatusRecord.tmp#StatusRecord_RefInfoe-document-3_1_13_xsd_Element_ItemParties.tmp#ItemPartiese-document-3_1_13_xsd_Complex_Type_StatusRecord.tmp#StatusRecord_DocumentReceiverIDe-document-3_1_13_xsd_Complex_Type_StatusRecord.tmp#StatusRecord_DocumentReceiverGLNe-document-3_1_13_xsd_Complex_Type_StatusRecord.tmp#StatusRecord_DocumentReceiverRegNume-document-3_1_13_xsd_Complex_Type_StatusRecord.tmp#StatusRecord_DocumentReceiverCountryCodee-document-3_1_13_xsd_Complex_Type_StatusRecord.tmp#StatusRecord_DocumentFileNamee-document-3_1_13_xsd_Complex_Type_StatusRecord.tmp#StatusRecord_DocumentStatusCodee-document-3_1_13_xsd_Complex_Type_StatusRecord.tmp#StatusRecord_DocumentStatusMessagee-document-3_1_13_xsd_Complex_Type_StatusRecord.tmp#StatusRecord_DocumentStatusTimestampe-document-3_1_13_xsd_Complex_Type_StatusRecord.tmp#StatusRecord_SessionIDe-document-3_1_13_xsd_Complex_Type_StatusRecord.tmp#StatusRecord_DocumentStatusReasonCodee-document-3_1_13_xsd_Complex_Type_StatusRecord.tmp#StatusRecord
Type StatusRecord
Properties
content complex
maxOccurs unbounded
Model
Children DocumentFileName, DocumentReceiverCountryCode, DocumentReceiverGLN, DocumentReceiverID, DocumentReceiverRegNum, DocumentStatusCode, DocumentStatusMessage, DocumentStatusReasonCode, DocumentStatusTimestamp, ItemParties, RefInfo, SessionID
Instance
<StatusEntry>
  <RefInfo>{0,1}</RefInfo>
  <ItemParties>{0,1}</ItemParties>
  <DocumentReceiverID>{0,1}</DocumentReceiverID>
  <DocumentReceiverGLN>{0,1}</DocumentReceiverGLN>
  <DocumentReceiverRegNum>{0,1}</DocumentReceiverRegNum>
  <DocumentReceiverCountryCode>{0,1}</DocumentReceiverCountryCode>
  <DocumentFileName>{0,1}</DocumentFileName>
  <DocumentStatusCode>{1,1}</DocumentStatusCode>
  <DocumentStatusMessage lang="">{0,1}</DocumentStatusMessage>
  <DocumentStatusTimestamp>{0,1}</DocumentStatusTimestamp>
  <SessionID>{0,1}</SessionID>
  <DocumentStatusReasonCode>{0,1}</DocumentStatusReasonCode>
</StatusEntry>
Source
<xs:element maxOccurs="unbounded" name="StatusEntry" type="StatusRecord"/>
Element DocumentItem / ItemPartyEntry
Namespace No namespace
Diagram
Diagrame-document-3_1_13_xsd_Complex_Type_ItemPartyRecord.tmp#ItemPartyRecord_LineFunctione-document-3_1_13_xsd_Complex_Type_ItemPartyRecord.tmp#ItemPartyRecord_GroupPartyCodee-document-3_1_13_xsd_Complex_Type_ItemPartyRecord.tmp#ItemPartyRecord_PartyCodee-document-3_1_13_xsd_Complex_Type_ItemPartyRecord.tmp#ItemPartyRecord_PartyGLNe-document-3_1_13_xsd_Complex_Type_ItemPartyRecord.tmp#ItemPartyRecord_SellerItemCodee-document-3_1_13_xsd_Complex_Type_ItemPartyRecord.tmp#ItemPartyRecord_ItemGTINe-document-3_1_13_xsd_Complex_Type_ItemPartyRecord.tmp#ItemPartyRecord_BuyerItemCodee-document-3_1_13_xsd_Complex_Type_ItemPartyRecord.tmp#ItemPartyRecord_ItemUnite-document-3_1_13_xsd_Complex_Type_ItemPartyRecord.tmp#ItemPartyRecord_ItemPartyPricee-document-3_1_13_xsd_Complex_Type_ItemPartyRecord.tmp#ItemPartyRecord_ItemPartyBasePricee-document-3_1_13_xsd_Complex_Type_ItemPartyRecord.tmp#ItemPartyRecord_PriceCurrencye-document-3_1_13_xsd_Complex_Type_ItemPartyRecord.tmp#ItemPartyRecord_ItemAdditionRatee-document-3_1_13_xsd_Complex_Type_ItemPartyRecord.tmp#ItemPartyRecord_ItemVATe-document-3_1_13_xsd_Complex_Type_ItemPartyRecord.tmp#ItemPartyRecord_ItemPartyCampaignDescriptione-document-3_1_13_xsd_Complex_Type_ItemPartyRecord.tmp#ItemPartyRecord_ItemPartyCampaignCodee-document-3_1_13_xsd_Complex_Type_ItemPartyRecord.tmp#ItemPartyRecord_ItemPartyCampaignProductCodee-document-3_1_13_xsd_Complex_Type_ItemPartyRecord.tmp#ItemPartyRecord_ItemPartyCampaignPricee-document-3_1_13_xsd_Complex_Type_ItemPartyRecord.tmp#ItemPartyRecord_ItemPartyCampaignStartDatee-document-3_1_13_xsd_Complex_Type_ItemPartyRecord.tmp#ItemPartyRecord_ItemPartyCampaignEndDatee-document-3_1_13_xsd_Complex_Type_ItemPartyRecord.tmp#ItemPartyRecord_ReplacementItemGTINe-document-3_1_13_xsd_Complex_Type_ItemPartyRecord.tmp#ItemPartyRecord_ItemOrderInformatione-document-3_1_13_xsd_Complex_Type_ItemPartyRecord.tmp#ItemPartyRecord_BeginDatee-document-3_1_13_xsd_Complex_Type_ItemPartyRecord.tmp#ItemPartyRecord_EndDatee-document-3_1_13_xsd_Complex_Type_ItemPartyRecord.tmp#ItemPartyRecord_ProductTypeEntrye-document-3_1_13_xsd_Complex_Type_ItemPartyRecord.tmp#ItemPartyRecord_ItemMinAmounte-document-3_1_13_xsd_Complex_Type_ItemPartyRecord.tmp#ItemPartyRecord_ItemMaxAmounte-document-3_1_13_xsd_Complex_Type_ItemPartyRecord.tmp#ItemPartyRecord_ItemMinStockSizee-document-3_1_13_xsd_Complex_Type_ItemPartyRecord.tmp#ItemPartyRecord_ItemMaxStockSizee-document-3_1_13_xsd_Complex_Type_ItemPartyRecord.tmp#ItemPartyRecord_BuyerItemDescriptione-document-3_1_13_xsd_Complex_Type_ItemPartyRecord.tmp#ItemPartyRecord_SellerItemDescriptione-document-3_1_13_xsd_Complex_Type_ItemPartyRecord.tmp#ItemPartyRecord_ItemPartyRetailPricee-document-3_1_13_xsd_Complex_Type_ItemPartyRecord.tmp#ItemPartyRecord_ItemPartyRetailPriceVATe-document-3_1_13_xsd_Complex_Type_ItemPartyRecord.tmp#ItemPartyRecord_ItemRefInfoe-document-3_1_13_xsd_Complex_Type_ItemPartyRecord.tmp#ItemPartyRecord_ItemChangeReasonse-document-3_1_13_xsd_Complex_Type_ItemPartyRecord.tmp#ItemPartyRecord_ItemIsReplacableInEshope-document-3_1_13_xsd_Complex_Type_ItemPartyRecord.tmp#ItemPartyRecord_ItemPriceTypese-document-3_1_13_xsd_Complex_Type_ItemPartyRecord.tmp#ItemPartyRecord_PartyNamee-document-3_1_13_xsd_Complex_Type_ItemPartyRecord.tmp#ItemPartyRecord_IsItemConsignmentArticlee-document-3_1_13_xsd_Complex_Type_ItemPartyRecord.tmp#ItemPartyRecord_AdditionalInfoe-document-3_1_13_xsd_Complex_Type_ItemPartyRecord.tmp#ItemPartyRecord_ItemMinimumLifeSpanFromTimeOfArrivale-document-3_1_13_xsd_Complex_Type_ItemPartyRecord.tmp#ItemPartyRecord_OrderingLeadTimee-document-3_1_13_xsd_Complex_Type_ItemPartyRecord.tmp#ItemPartyRecord_PurchaseManagerNamee-document-3_1_13_xsd_Complex_Type_ItemPartyRecord.tmp#ItemPartyRecord_IncotermInfoe-document-3_1_13_xsd_Complex_Type_ItemPartyRecord.tmp#ItemPartyRecord
Type ItemPartyRecord
Properties
content complex
maxOccurs unbounded
Model
Children AdditionalInfo, BeginDate, BuyerItemCode, BuyerItemDescription, EndDate, GroupPartyCode, IncotermInfo, IsItemConsignmentArticle, ItemAdditionRate, ItemChangeReasons, ItemGTIN, ItemIsReplacableInEshop, ItemMaxAmount, ItemMaxStockSize, ItemMinAmount, ItemMinStockSize, ItemMinimumLifeSpanFromTimeOfArrival, ItemOrderInformation, ItemPartyBasePrice, ItemPartyCampaignCode, ItemPartyCampaignDescription, ItemPartyCampaignEndDate, ItemPartyCampaignPrice, ItemPartyCampaignProductCode, ItemPartyCampaignStartDate, ItemPartyPrice, ItemPartyRetailPrice, ItemPartyRetailPriceVAT, ItemPriceTypes, ItemRefInfo, ItemUnit, ItemVAT, LineFunction, OrderingLeadTime, PartyCode, PartyGLN, PartyName, PriceCurrency, ProductTypeEntry, PurchaseManagerName, ReplacementItemGTIN, SellerItemCode, SellerItemDescription
Instance
<ItemPartyEntry>
  <LineFunction>{0,1}</LineFunction>
  <GroupPartyCode>{0,1}</GroupPartyCode>
  <PartyCode owner="">{0,1}</PartyCode>
  <PartyGLN>{0,1}</PartyGLN>
  <SellerItemCode>{0,1}</SellerItemCode>
  <ItemGTIN>{0,1}</ItemGTIN>
  <BuyerItemCode>{0,1}</BuyerItemCode>
  <ItemUnit>{0,1}</ItemUnit>
  <ItemPartyPrice>{0,1}</ItemPartyPrice>
  <ItemPartyBasePrice>{0,1}</ItemPartyBasePrice>
  <PriceCurrency>{0,1}</PriceCurrency>
  <ItemAdditionRate>{0,1}</ItemAdditionRate>
  <ItemVAT vatID="">{0,1}</ItemVAT>
  <ItemPartyCampaignDescription>{0,1}</ItemPartyCampaignDescription>
  <ItemPartyCampaignCode>{0,1}</ItemPartyCampaignCode>
  <ItemPartyCampaignProductCode>{0,1}</ItemPartyCampaignProductCode>
  <ItemPartyCampaignPrice>{0,1}</ItemPartyCampaignPrice>
  <ItemPartyCampaignStartDate>{0,1}</ItemPartyCampaignStartDate>
  <ItemPartyCampaignEndDate>{0,1}</ItemPartyCampaignEndDate>
  <ReplacementItemGTIN>{0,1}</ReplacementItemGTIN>
  <ItemOrderInformation>{0,1}</ItemOrderInformation>
  <BeginDate>{0,1}</BeginDate>
  <EndDate>{0,1}</EndDate>
  <ProductTypeEntry>{0,1}</ProductTypeEntry>
  <ItemMinAmount>{0,1}</ItemMinAmount>
  <ItemMaxAmount>{0,1}</ItemMaxAmount>
  <ItemMinStockSize>{0,1}</ItemMinStockSize>
  <ItemMaxStockSize>{0,1}</ItemMaxStockSize>
  <BuyerItemDescription lang="">{0,unbounded}</BuyerItemDescription>
  <SellerItemDescription lang="">{0,unbounded}</SellerItemDescription>
  <ItemPartyRetailPrice>{0,1}</ItemPartyRetailPrice>
  <ItemPartyRetailPriceVAT>{0,1}</ItemPartyRetailPriceVAT>
  <ItemRefInfo>{0,1}</ItemRefInfo>
  <ItemChangeReasons>{0,1}</ItemChangeReasons>
  <ItemIsReplacableInEshop>{0,1}</ItemIsReplacableInEshop>
  <ItemPriceTypes>{0,1}</ItemPriceTypes>
  <PartyName>{0,1}</PartyName>
  <IsItemConsignmentArticle>{0,1}</IsItemConsignmentArticle>
  <AdditionalInfo>{0,1}</AdditionalInfo>
  <ItemMinimumLifeSpanFromTimeOfArrival>{0,1}</ItemMinimumLifeSpanFromTimeOfArrival>
  <OrderingLeadTime>{0,1}</OrderingLeadTime>
  <PurchaseManagerName>{0,1}</PurchaseManagerName>
  <IncotermInfo>{0,1}</IncotermInfo>
</ItemPartyEntry>
Source
<xs:element maxOccurs="unbounded" name="ItemPartyEntry" type="ItemPartyRecord"/>
Element DocumentItem / GallupEntry
Namespace No namespace
Diagram
Diagrame-document-3_1_13_xsd_Complex_Type_GallupEntryRecord.tmp#GallupEntryRecord_GallupIde-document-3_1_13_xsd_Complex_Type_GallupEntryRecord.tmp#GallupEntryRecord_GallupNamee-document-3_1_13_xsd_Complex_Type_GallupEntryRecord.tmp#GallupEntryRecord_GallupQuestionse-document-3_1_13_xsd_Complex_Type_GallupEntryRecord.tmp#GallupEntryRecord
Type GallupEntryRecord
Properties
content complex
maxOccurs unbounded
Model
Children GallupId, GallupName, GallupQuestions
Instance
<GallupEntry>
  <GallupId>{1,1}</GallupId>
  <GallupName>{0,1}</GallupName>
  <GallupQuestions>{0,1}</GallupQuestions>
</GallupEntry>
Source
<xs:element maxOccurs="unbounded" name="GallupEntry" type="GallupEntryRecord"/>
Element DocumentItem / CompanyEntry
Namespace No namespace
Diagram
Diagrame-document-3_1_13_xsd_Complex_Type_CompanyDataRecord.tmp#CompanyDataRecord_LineFunctione-document-3_1_13_xsd_Complex_Type_CompanyDataRecord.tmp#CompanyDataRecord_Namee-document-3_1_13_xsd_Complex_Type_CompanyDataRecord.tmp#CompanyDataRecord_GLNe-document-3_1_13_xsd_Complex_Type_CompanyDataRecord.tmp#CompanyDataRecord_RegNume-document-3_1_13_xsd_Complex_Type_CompanyDataRecord.tmp#CompanyDataRecord_VATRegNume-document-3_1_13_xsd_Complex_Type_CompanyDataRecord.tmp#CompanyDataRecord_PhoneNume-document-3_1_13_xsd_Complex_Type_CompanyDataRecord.tmp#CompanyDataRecord_FaxNume-document-3_1_13_xsd_Complex_Type_CompanyDataRecord.tmp#CompanyDataRecord_MobileNume-document-3_1_13_xsd_Complex_Type_CompanyDataRecord.tmp#CompanyDataRecord_EmailAddresse-document-3_1_13_xsd_Complex_Type_CompanyDataRecord.tmp#CompanyDataRecord_URLe-document-3_1_13_xsd_Complex_Type_CompanyDataRecord.tmp#CompanyDataRecord_ActualAddresse-document-3_1_13_xsd_Complex_Type_CompanyDataRecord.tmp#CompanyDataRecord_AccountInfoe-document-3_1_13_xsd_Complex_Type_CompanyDataRecord.tmp#CompanyDataRecord_ExciseWarehouseHolderNume-document-3_1_13_xsd_Complex_Type_CompanyDataRecord.tmp#CompanyDataRecord_ExciseWarehouseNume-document-3_1_13_xsd_Complex_Type_CompanyDataRecord.tmp#CompanyDataRecord_BranchEntrye-document-3_1_13_xsd_Complex_Type_CompanyDataRecord.tmp#CompanyDataRecord_UserEntrye-document-3_1_13_xsd_Complex_Type_CompanyDataRecord.tmp#CompanyDataRecord_Settingse-document-3_1_13_xsd_Complex_Type_CompanyDataRecord.tmp#CompanyDataRecord
Type CompanyDataRecord
Properties
content complex
maxOccurs unbounded
Model
Children AccountInfo, ActualAddress, BranchEntry, EmailAddress, ExciseWarehouseHolderNum, ExciseWarehouseNum, FaxNum, GLN, LineFunction, MobileNum, Name, PhoneNum, RegNum, Settings, URL, UserEntry, VATRegNum
Instance
<CompanyEntry>
  <LineFunction>{1,1}</LineFunction>
  <Name>{1,1}</Name>
  <GLN>{0,1}</GLN>
  <RegNum>{0,1}</RegNum>
  <VATRegNum>{0,1}</VATRegNum>
  <PhoneNum>{0,1}</PhoneNum>
  <FaxNum>{0,1}</FaxNum>
  <MobileNum>{0,1}</MobileNum>
  <EmailAddress>{0,1}</EmailAddress>
  <URL>{0,1}</URL>
  <ActualAddress>{0,1}</ActualAddress>
  <AccountInfo>{0,unbounded}</AccountInfo>
  <ExciseWarehouseHolderNum>{0,1}</ExciseWarehouseHolderNum>
  <ExciseWarehouseNum>{0,1}</ExciseWarehouseNum>
  <BranchEntry>{0,unbounded}</BranchEntry>
  <UserEntry>{0,unbounded}</UserEntry>
  <Settings>{0,1}</Settings>
</CompanyEntry>
Source
<xs:element maxOccurs="unbounded" name="CompanyEntry" type="CompanyDataRecord"/>
Element DocumentItem / RoamingEntry
Namespace No namespace
Diagram
Diagrame-document-3_1_13_xsd_Complex_Type_RoamingListEntryRecord.tmp#RoamingListEntryRecord_Namee-document-3_1_13_xsd_Complex_Type_RoamingListEntryRecord.tmp#RoamingListEntryRecord_RegNume-document-3_1_13_xsd_Complex_Type_RoamingListEntryRecord.tmp#RoamingListEntryRecord_CountryCodee-document-3_1_13_xsd_Complex_Type_RoamingListEntryRecord.tmp#RoamingListEntryRecord
Type RoamingListEntryRecord
Properties
content complex
maxOccurs unbounded
Model
Children CountryCode, Name, RegNum
Instance
<RoamingEntry>
  <Name>{1,1}</Name>
  <RegNum>{1,1}</RegNum>
  <CountryCode>{1,1}</CountryCode>
</RoamingEntry>
Source
<xs:element maxOccurs="unbounded" name="RoamingEntry" type="RoamingListEntryRecord"/>